New position OK’d for jail cleaning, Monroe County councilors talk making (versus keeping) the peace

New position OK’d for jail cleaning, Monroe County councilors talk making (versus keeping)  the peace

A new position at Monroe County’s jail has been created to support new sheriff Ruben Marté’s effort to make the jail clean and sanitary, and to keep it that way.

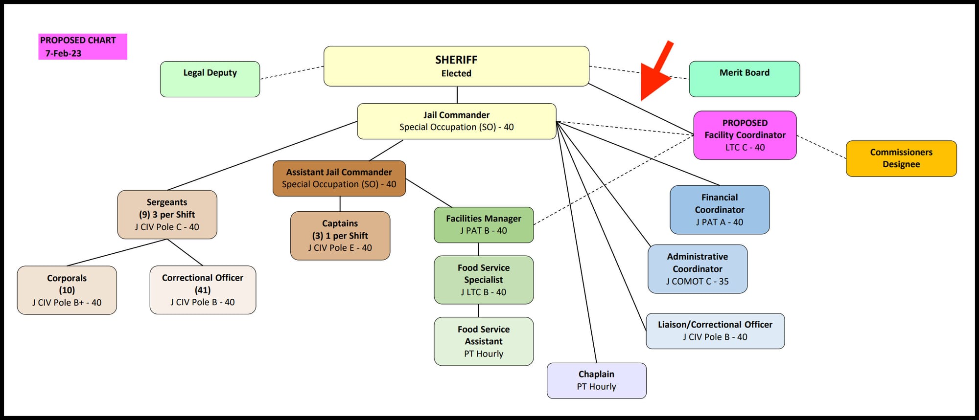
At their regular Tuesday meeting, county councilors voted unanimously in favor of creating a new job called “jail facility coordinator.”  It will be paid on par with guards. It will report directly to the sheriff.

Also at Tuesday’s meeting, the county council authorized an additional appropriation of $40,000 for supplies to clean and paint the jail.

The time it has taken to create the new job, and to provide the resources to do the cleaning work, has not matched Marté’s hoped-for pace, to put the jail into a clean and sanitary condition.

Marté gave a slide deck presentation at the Jan. 23, 2023 meeting of the community justice response committee (CJRC) that showed the current bad conditions and some initial steps that had been taken to put the facility in order.

But at Tuesday’s county council meeting, Marté sounded a little more optimistic. He told the county council: “As you know, it’s been kind of challenging for me and my staff, to try to clean up the jail at the speed that we wanted to originally.” He continued, “I’m happy to report we’re getting there. But it’s taking a little longer.”

Marté added, “But with your support, I think that the steam will pick up. So I want to thank every single member.”

Marté then directed his thanks towards two county councilors—Jennifer Crossley and Kate Wiltz. At the start of the county council’s meeting, the two had both commented on the conditions at the jail and the work of the CJRC.

Crossley said that since the slide presentation, she’d been spending a lot of time at the jail.

Crossley said that based on her observations, she thinks progress is being made, not just with improvements to the physical facility but with the culture at the facility. She reported seeing Marté exchange fist bumps with inmates and talking to them. Crossley also said she was able to have some conversations with some of the female inmates.

Crossley said that conditions at the jail are not perfect but that there’s a “night and day difference” in the conditions there. “I just wanted to say kudos to the sheriff and his administration for the continuing efforts of trying to make it a humane and just place, as we move forward,” Crossley said.

During her report time at the start of the meeting, council president Kate Wiltz noted that she had not been able to attend the most recent meeting of the CJRC, but had watched the video recording.

At that CJRC meeting, Nicole Bolden addressed the CJRC as president of the Monroe County Black Democratic Caucus. She criticized the treatment of people of color by committee members at previous meetings. Bolden asked those who saw that kind of treatment to speak up about it.

Bolden put it like this: “And for those officials in this room who are not on the receiving end of poor behavior, we ask that you say something when you see it happening, rather than remaining silent for the sake of keeping the peace, or sticking to parliamentary procedure.”

At Tuesday’s meeting, Wiltz picked up on Bolden’s reference to “keeping the peace,” saying that she thinks keeping the peace is important. She said, “I am someone who very much values keeping peace. And in fact, just earlier today my husband said: OK, get out there, go keep the peace!”

But Wiltz continued, “It might be trite, but keeping the peace is an inactive way to be. And I’m working hard to be more active and more proactive in supporting my colleagues of color.”

Wiltz added, “I’m going to be making more peace instead of keeping it, and I’m going to be holding my colleagues accountable for their actions and their words.”

The CJRC was established to respond to the work of two consultants, which was released to the county government about 20 months ago. The report described Monroe County’s jail as having “far exceeded its structural and functional life cycle.”

About the CJRC’s task, Wiltz said, “There’s very important work to be done. And we need respect. We need respect with our actions and our words. And I can’t say it more clearly than that.”